Instance Verification Kit (IVK)
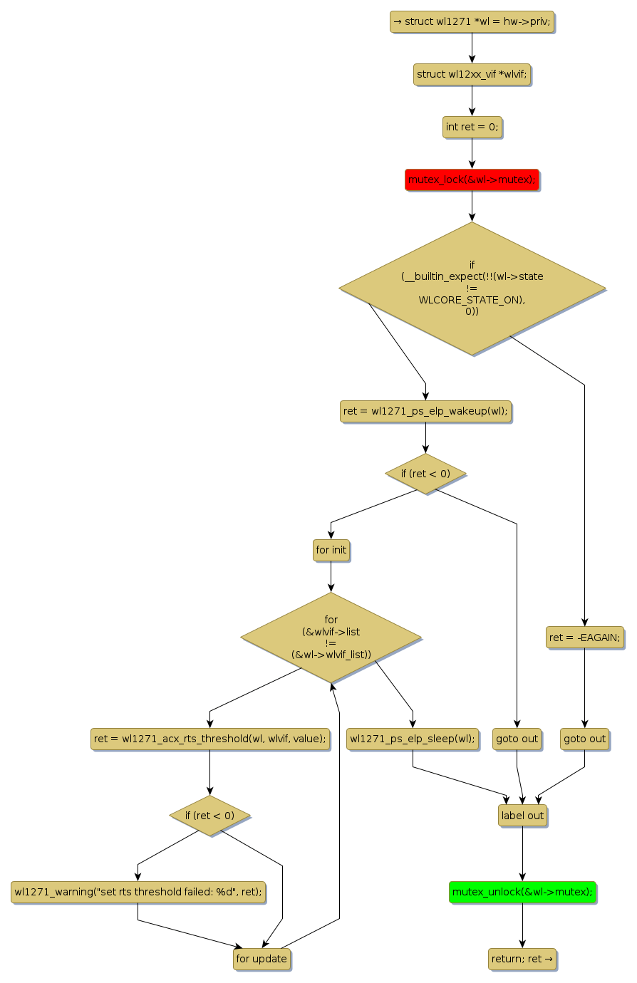
mutex lock @ [94286+23+/linux-3.19-rc1/drivers/net/wireless/ti/wlcore/main.c]
Instance Signature: mutex
|
The Matching Pair Graph:
|
|
Function Name
|
Control Flow Graph (CFG)
|
Events Flow Graph (EFG)
|
Source Correspondence
|
|
wl1271_op_set_rts_threshold
|
|
|
[94146+27+/linux-3.19-rc1/drivers/net/wireless/ti/wlcore/main.c]
|